Al revisar la programación que pusimos en marcha en el 2012 y la evaluación de la misma que hicimos en el mes de junio de este año 2014, confirmamos que nuestras propuestas de acción giran fundamentalmente en torno al siguiente eje, que ya señalábamos hace dos años: Buscar y crear alternativas por una vida digna en las que los más pobres sean protagonistas.
Sin embargo, nos encontramos con que el campo de acción que hemos abierto en este tiempo es demasiado amplio, de manera que nos cuesta avanzar y conseguir victorias claras. Es por eso que, de cara los próximos dos años, vemos necesario definir de manera más concreta lo que buscamos, queremos y creemos que podemos conseguir.
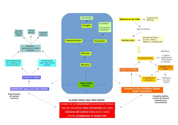
Claves para una vida digna
Para ello partimos de la constatación de que, en la lucha para que todas las personas puedan tener acceso a unas condiciones de vida digna, hay dos claves que no siempre son tomadas en cuenta y que sin embargo consideramos fundamentales. De esta manera quedan señalados nuestros dos objetivos de fondo.
- Frente a la invisibilización de quienes viven en situaciones más difíciles, lo que facilita el que se les deje siempre de lado, es necesario acabar con la invisibilidad de la extrema pobreza y que los más pobres sean reconocidos por todos.
- Frente a las ayudas que, ofreciéndose a quienes están en una situación más precaria, les tratan como si fueran incapaces necesitados de tutela, es necesario acompañar procesos que permitan liberarse del control institucional y social, de manera que quienes viven en la pobreza puedan también decidir y protagonizar su propia vida.
Queremos que estas dos claves constituyan el eje vertebrador de nuestra reflexión a partir de las diferentes acciones que llevemos a cabo a lo largo de los próximos años.
Nuestras líneas prioritarias de compromiso
En los últimos meses hemos hecho un trabajo de análisis sobre los diferentes campos de acción posibles a partir de nuestras fuerzas y debilidades, así como del momento social en el que nos encontramos, y hemos terminado identificando dos líneas de compromiso que consideramos prioritarias para conseguir avances significativos respecto a las dos claves que señalamos anteriormente. En cada uno de estos campos se formará un grupo de trabajo para definir mejor la concreción y puesta en marcha de los proyectos.
- Experimentación en torno a iniciativas concretas que puedan ser generadoras de ingresos para una vida digna en las que los más pobres puedan ser protagonistas. Se partirá del acompañamiento a iniciativas puestas en marcha por quienes viven en condiciones más difíciles, y al mismo tiempo se investigarán y pondrán en práctica otras alternativas posibles. A partir de la experiencia y reflexión generada en este proceso se entrará en diálogo con iniciativas de otros colectivos en este campo (campañas en defensa de la Renta Mínima de Integración, por la Renta Básica, seguimiento de los Fondos de Garantía Juvenil Europeos, etc.).
- Desarrollo de una campaña pública de denuncia y propuestas sobre el derecho a una vivienda digna para todos y todas. Consideramos esencial visibilizar la realidad de exclusión habitacional extrema de quienes viven en la pobreza, así como trabajar sobre posibles propuestas para hacer frente a esta situación. Para ello nos apoyaremos en el conocimiento acumulado sobre este tema en nuestros 20 años de historia en Madrid, actualizado en el apoyo y acompañamiento que se seguirá prestando en aquellos casos en los que nos sea posible. Consideramos importante en este sentido identificar cuáles pueden ser las situaciones o lugares más significativos para entender los retos a los que se enfrentan los más pobres para ver reconocido su derecho a la vivienda, así como descubrir otras alternativas desarrolladas por otros agentes sociales que puedan abrir nuevos caminos.
Continuidad respecto a proyectos anteriores
Además de estas líneas prioritarias de acción, siguen en marcha diferentes proyectos que constituyen el esqueleto que ofrece sostenibilidad a nuestro proyecto común.
De este modo, continuamos con las Bibliotecas de Calle, centrados ahora mismo en dos zonas, Vallecas y Carabanchel, para poder así poner más fuerzas en la presencia y el conocimiento de estos barrios. En relación a este proceso daremos continuidad al proyecto que iniciamos este verano a través del Kartón-Libro para recoger sus “Historias de Barrio”, y que consideramos que puede nutrir también todo el trabajo que se desarrolle en torno al tema de la Vivienda, ya que este tema aparece como eje fundamental de estos relatos. En Lucero y Tetuán, donde ya no habrá Biblioteca de Calle, se propondrá también trabajar a partir del Kartón-Libro a las familias más significativas que encontramos allí a lo largo del curso pasado.
Por otro lado, la Universidad Popular seguirá celebrándose regularmente, buscando ser un punto de encuentro, reflexión común y formación entre diferentes personas comprometidas en la lucha contra la pobreza, prestando especial atención para que la palabra y la inteligencia de quienes tienen más dificultades para expresarse y dialogar a causa de la pobreza puedan ser reconocidas. Creemos que la Universidad Popular debe ser el espacio central desde el que avanzar en la reflexión y diálogo en torno a las claves para una vida digna que hemos señalado anteriormente y los dos ejes de acción prioritarios (ingresos y vivienda).
Por último, diferentes equipos seguirán encargándose de asegurar que lo que vamos aprendiendo en esta lucha compartida no caiga en el olvido (Equipo Memoria), y darlo a conocer al resto de la sociedad para transformarla (Equipo Difusión). También se buscará cómo asegurar la sostenibilidad económica a medio y largo plazo (Equipo Administración / Finanzas) y se cuidará la Acogida de nuevas personas interesadas en conocernos (quedando el Café-Tertulia como espacio privilegiado en este sentido), así como el Acompañamiento y la Formación al compromiso de los diferentes miembros del Movimiento, a través de un plan de Formación que incluye tanto las Asambleas Locales y Estatales, como los Encuentros propuestos por el Movimiento Internacional y Formaciones Específicas sobre determinados temas de interés común.